1 引言
声光控电路是声音和光控制电路工作的电子开关。它将声音(如击掌声)和光转化为电信号,经放大、整形,输出一个开关信号去控制各种电器的工作,在自动控制工业电器和家用电器方面有着广泛的用途。
2 总体电路设计
整个电路由电源电路、放大电路、声控电路、光控电路及延时电路等部分组成。
(1)当白天或夜晚光线较亮时,整个电路由光控部分控制,声控部分不起作用。光控电路对外界光亮程度进行检测,输出与光亮程度相对应的电压信号,从而实现白天灯泡不亮。此时即便有声音,灯泡也不亮。
(2)当光线较暗时,负载电路的通断受控于声控部分。声控电路主要将声音信号转变为电信号,且电路是否接通,取决于声音信号的强度。当声强达到一定程度时,电路自动接通,点亮灯泡。
(3)灯泡点亮后,延时电路控制延时36秒,当延时时间到时灯灭,再等待下一次声音信号触发。
(4)此外,电路带强切功能,在特殊情况下强制切断。
总体设计流程如图1所示。

图1 总体设计流程图
3 电路原理设计
根据总体设计流程图设计出原理框图,如图2所示。

图2 系统原理框图
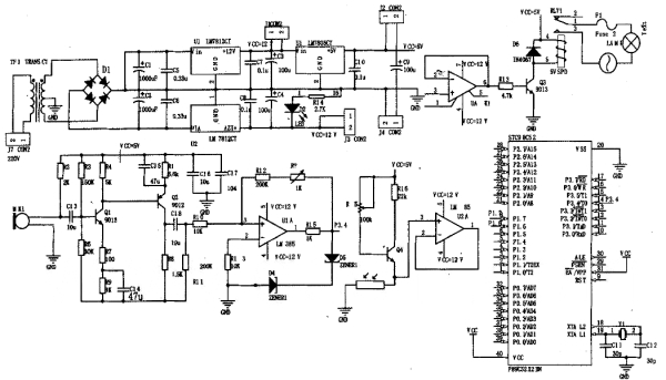
根据设计要求及原理,设计出电路原理图,如图3所示。

图3 电路原理图
由图可知,声光控节能灯电路由声控电路(由声音拾取电路、放大电路、滞回比较器构成),光控电路(电压跟随器),单片机控制电路(由延时电路和逻辑与电路构成),继电器驱动电路及电源电路等部分组成。其中声控电路和光控电路是整个电路的核心部分,作用是将MIC输出的微弱声音信号进行放大,并转换成方波信号。最后通过单片机的比较输出来控制继电器的导通,进而控制灯的亮灭。
4 各组成电路韵设计与仿真
4.1 电源电路
全波整流;Lc、Rc滤波;三端稳压器稳压等。具体采用什么电路合适,则根据主体电路及执行机构的不同和可靠、价廉、有效益等要求进行选用。根据安全、实用、廉价的要求,其电源的设计结构如图4所示。

图4 系统设计结构图
电路设计使用的是±12V双电源和+5V单电电源电路的种类繁多,如变压器降压:桥式整流源两级电路。如图5所示。

图5 直流电源电路图
电源电路由变压,整流,滤波,稳压四部分构成。变压电路由普通的电源变压器组成,将220V的交流电转换成低压交流电;整流电路由一个桥式整流组成,将低压交流电转换成脉动直流电;滤波电路由滤波电容C1和C2构成,滤除交流成分,增加直流成分;稳压电路主要由7812,7912及7805三个集成稳压器,输入端电容C5、C6及输出端电容C3,C4, C7,C8构成。集成稳压器利用负反馈进一步稳定经过滤波后的电压,输出端电容用以改善负载的瞬态效应,消除电路的高频噪声,同时具有消振的作用; 发光二极管D2作为电源指示,电阻R1作为限流电阻保护发光二极管。除此之外,单排J1,J2,J3和J4 作为电源和地的输出端。
4.2 声控电路
声控电路的主要原理:根据声学和电子学的原理,用声音传感器将声音信号转换成电信号,从而推动触发器触发使电路导通工作。
作为智能化声控电路应具有以下功能:
(1)能在声音控制下实现电路的导通与截止。
(2)声音的发出应是多方面的,如脚步声,物体打击声等。
(3)响应时间应越短越好。
为此在选择电路元器件时应选择灵敏度较高的声音传感器(本设计选择驻极体话筒MIC)组成声控电路的前端,同时还要为该传感器设簧传感条件如声音响度必须在20DB以上才能响应等。中间端采用触发器构成,利用触发器不触不发,一触即发的特点去推动照明电路工作,触发器的选择也应选择灵敏度高,响应时间短的触发器如D触发器,JK触发器等。
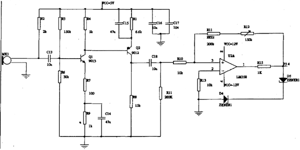
声控电路由拾音电路,两级放大电路和迟滞比较器构成,如图6所示。

图6 声控电路图
白天,因为光控电路阻断,所以,无论多大声,灯都不会亮。到夜晚,光控电路导通,当人走动的脚步、声传到传声器MIC时,声波转换为电信号,拾音电路将声音转换成微弱的电压信号。然后,微弱的电压信号经过两级放大成伏特级的电压,电压通过迟滞比较器转变成单片机识别的方波信号,经过双向稳压管变成±5V的方波,然后传给单片机的外部中断P3.4口 。
如图7所示:第一条为50Hz的交流信号来替代人的声音信号,输入电压的峰值为6mV,两级放大后为4V,放大倍数为667倍,经过迟滞比较器后输出的方波,完全符合要求。在失真情况下,电路所消耗的能量最小。

图7 声控电路仿真
4.3 光控电路
光控电路的主要原理:利用光敏元件随光照强度的变化而阻抗发生变化的特点,去控制电信号的强弱,再由传感器将变化的电信号传递给触发器,只要电信号强度达到一定程度将触发触发器使其导通工作。
在这样的电路设计中,对电路元器件的要求也很高,尤其是光敏元件。光敏元件是光控电路功能实现的核心,必须保证其各项参数的精确、稳定。
半导体光敏元件是基于半导体光电效应的光电转换传感器,又称光电敏感器。采用光电技术能实现无接触、远距离、快速和精确测量,因此半导体光敏元件还常用来间接测量能转换成光量的其他物理或化学量。半导体光敏元件按光电效应的不同而分为光导型和光生伏打型(见光电式传感器)。光导型即光敏电阻,是一种半导体均质结构。光生伏打型包括光电二极管、光电三极管、光电池、光电场效应管和光控可控硅等,它们属于半导体结构型器件。
半导体光敏元件的主要参数和特性有灵敏度、探测率、光照率、光照特性、伏安特性、光谱特性、时间和频率响应特性以及温度特性等,它们主要由材料、结构和工艺决定。半导体光敏元件广泛应用于精密测量、光通信、计算技术、摄像、夜视、遥感、制导、机器人、质量检查、安全报警以及其他测量和控制装置中。常见的光敏元件有:光敏电阻、光敏二极管、光敏三极管等。
因此,在设计时不仅须考虑方案的可行性、稳定性,还必须充分考虑元器件的灵敏度,尤其是光敏元件必须选择灵敏度高的,这样电路的功能才能较容易实现。
所谓光控就是利用光敏器件对不同光照呈现的阻抗不同,当光敏电阻受光照时,电阻减小。运放同向输人端为低电平;当光照较弱时,电阻增加,运放同向输入端为高电平。光控电路的输出信号经过电压跟随器后,将比较微弱的电流信号放大到单片机能够识别的电流,然后由运放输出端将放大后的信号传给单片机的P1.6口。电路图中的集电极电阻R16作为限流电阻,保护三极管;调节变阻器R15能够改变基极电流ib,从而控制发射极和集电极电流,进而控制整个光控电路对光信号的灵敏度。

图8 光控电路图
4.4 单片机控制电路
51单片机是对目前所有兼容Intel 803l指令系统的单片机的统称。该系列单片机的始祖是Intel的8031单片机。后来随着Flash Rom技术的发展,8031单片机取得了长足的进展,成为目前应用最广泛的8位单片机之一,其代表型号是ATMEL公司的AT89系列,它广泛应用于工业测控系统之中。目前很多公司都有51系列的兼容机型推出,在目前乃至今后很长的一段时间内将占有大量市场。51单片机既是基础入门的一个单片机,也是应用最广泛的一种。本设计通过单片机来完成延时电路与其他电路的功能。
程序原理如下所示:
#include
#define uint unsigned int
sbit JD=P1^7;
sbit GM=P1^6;
void delay(uint z);
main()
{
TMOD=0x10;
EA=1;
ET1=1;
JD=0;
GM=0;
while(1)
{
if(JD= =1)
{
delay(10000);
JD=0;
}
}
}
void counter1()interrupt 3
{
if(GM==1)
{JD=1;}}
void delay(uint z)
{
uint x,y;
for(x=110;x>0;x - - )
for(y=z;y>0;y - - );
}
4.5 继电器驱动及灯泡照明电路
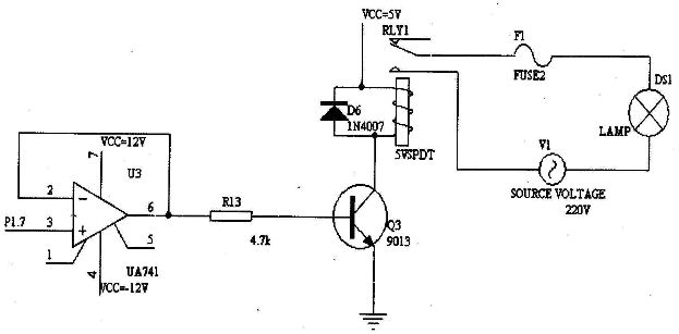
将开关电路的负载改为继电器,即变成继电器驱动电路。如图9所示,运放同相输入端与单片机P1.7口相连,电压跟随器将微弱的单片机IO口输出电流放大,提高带负载能力,使电流能够驱动三极管,但为防止电流过大烧坏三极管,因此加上限流电阻R13,从而通过三极管的开关作用来驱动继电器。当开关的负载为电动机或者继电器等感性负载时,在截断流过负载的电流时(晶体管进入截止状态时),会产生感应电动势(楞次定律)。这时产生的电压非常大。当这种电压超过晶体管的VCBO,VCEO时,晶体管将会被击穿。因此给继电器并上一个二极管,将集电极的电位钳制在(VCC+0.5)V左右,防止三极管被击穿。

图9 继电器驱动及照明电路图
4.6 延时电路
延时电路的主要原理:利用电子计数器的原理实现定时功能。
延时电路的构成方案一般有三种:①硬件构成;②软件构成;③软硬相结合构成。对于由硬件构成的定时器,一般是用改变R、C元件值控制定时的,其效率较高,但灵活性,通用性较差;而由软件构成的定时器是用执行一段程序来实现定时的,其灵活性通用性较高,但效率较差;故现在设计定时器一般都是采用软硬相结合的方法,通过编程设定不同的延时常数,而由硬件控制定时过程,如大规模集成电路可编程计数器8253,51单片机通过编程构成计数器等。
延时电路主要用于完善电路功能,因此在延时结束后应发出一个结束信号,控制电路是否继续工作。
5 结束语
用声光控延时开关代替住宅小区楼道上的开关,只有在天黑以后,当有人走过楼梯通道,发出脚步声或其它声音时,楼道灯才会自动点亮,提供照明,当人们进入家门或走出公寓,楼道灯延时几分钟后会自动熄灭。在白天,即使有声音,楼道灯也不会亮,可以达到节能的目的。声光控延时开关不仅适用于住宅区的楼道,而且也适用于工厂、办公楼、教学楼等公共场所,它具有体积小、外形美观、制作容易、工作可靠等优点,适合于各种楼房走廊的照明设备。
